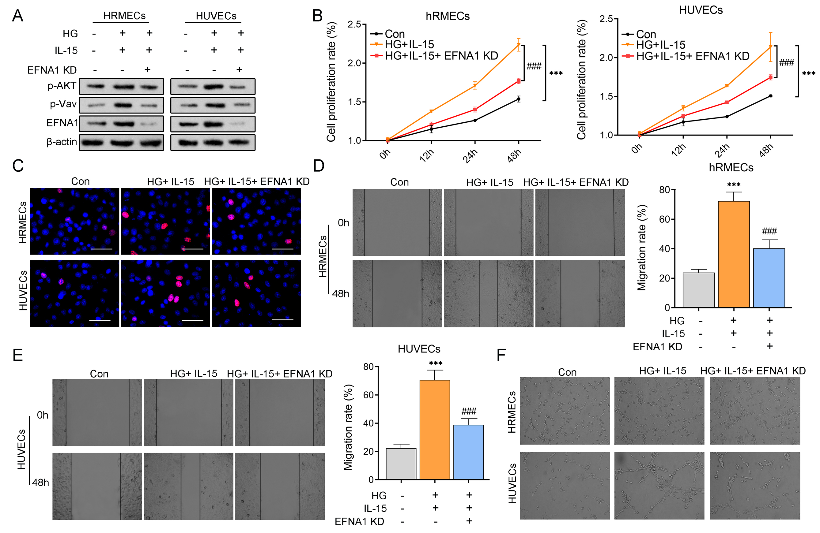
Figure 7. HG and IL-15 promote the proliferation, migration, and angiogenesis of retinal vascular endothelial cells by mediating the
upregulation of EFNA1. A. hRMECs and HUVECs were stimulated with HG, overexpressed with IL-15, and then transfected with siRNA-EFNA1. WB was used
to detect the protein expression levels of p-AKT, p-Vav, and EFNA1. B. CCK8 was used to detect the cell proliferation rate of vascular endothelial cells cultured for 0, 12, 24, and 48 h. C. EdU staining was used to assess cell proliferation ability. D,E. The cell wound-healing assay was used to detect cell migration ability. F. The angiogenesis assay was used to detect tubule formation ability. *p < 0.05,**p < 0.01,***p < 0.001 versus Con. #p < 0.05, ##p < 0.01, ###p < 0.001 versus HG+IL-15. n = 3. Statistical significance was determined by using one-way analysis of variance for more than
two groups. Subsequently, Dunnett’s post hoc tests were conducted. p < 0.05 was considered significant.
