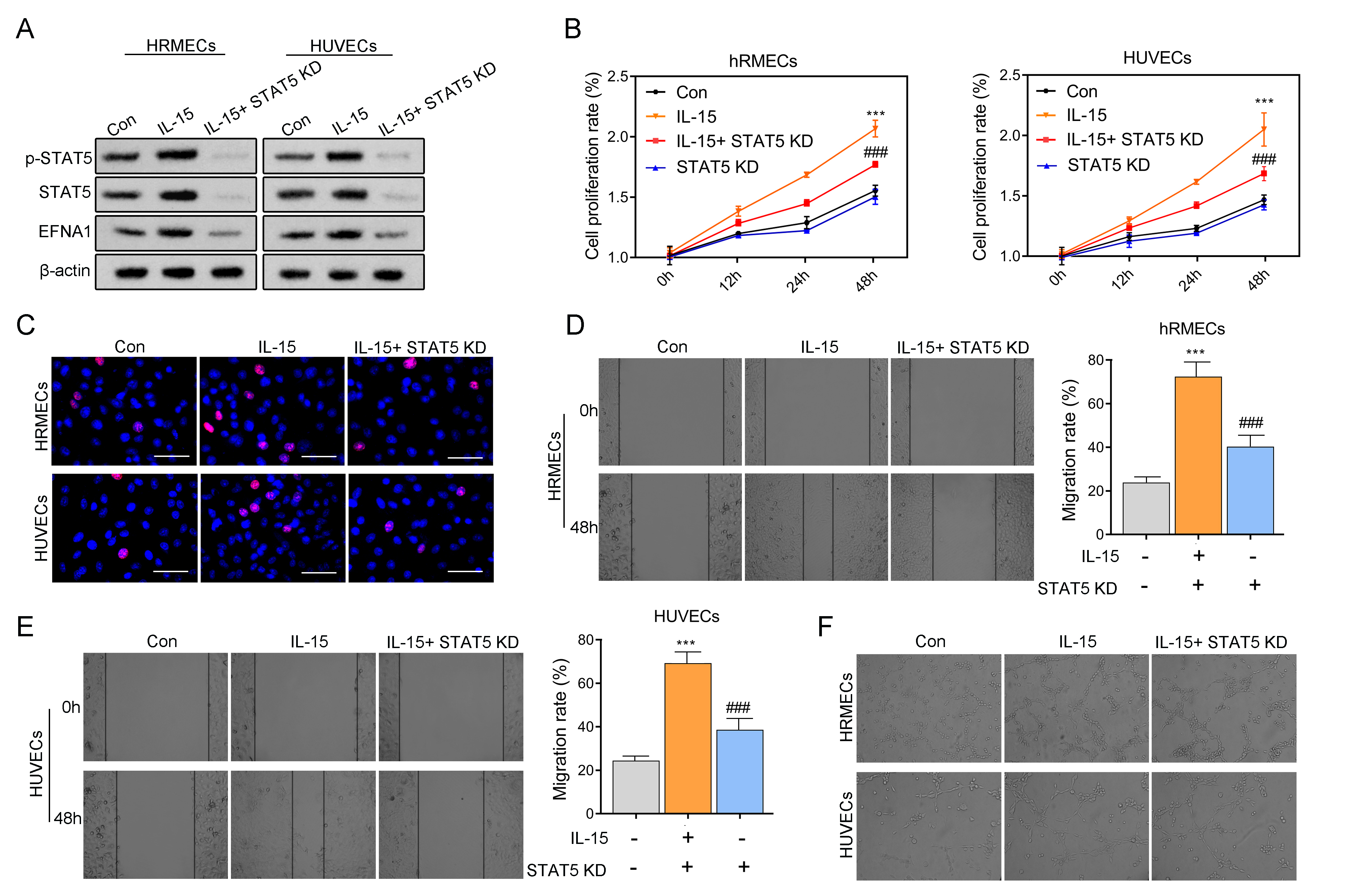
Figure 6. Interference with STAT5 inhibits IL-15–induced EFNA1 expression, inhibiting the proliferation, migration, and angiogenesis
of retinal vascular endothelial cells. A. hRMECs and HUVECs were treated with IL-15 and transfected with siRNA-STAT5 to knock down STAT5 expression and then cultured
for 48 h under normal glucose concentration. Western blot experiment was used to detect the protein expression levels of p-STAT5,
STAT5, and EFNA1. B. CCK8 was used to detect the cell proliferation rate of vascular endothelial cells cultured for 0, 12, 24, and 48 h. C. EdU staining was used to assess cell proliferation ability. D, E. The cell wound-healing assay was used to detect cell migration ability. F. The angiogenesis assay was used to detect tubule formation ability. *p < 0.05, **p < 0.01, ***p < 0.001 versus Con. #p < 0.05, ##p < 0.01, ###p < 0.001 versus IL-15. n = 3. Statistical significance was determined by using one-way analysis of variance for more than
two groups. Subsequently, Dunnett’s post hoc tests were conducted. p < 0.05 was considered significant.
