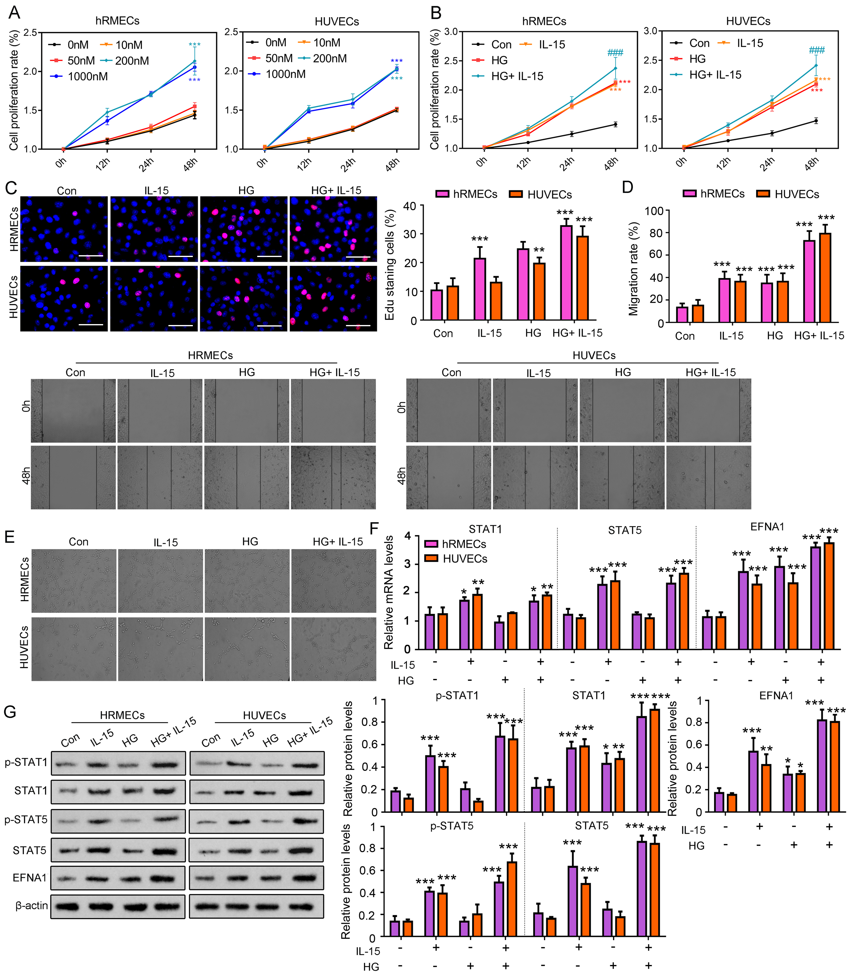
Figure 4. IL-15 promotes the proliferation, migration, and angiogenesis of retinal vascular endothelial cells and interacts with the
HG environment. A. The CCK8 assay was used to evaluate the cell viability of vascular endothelial cells (hRMECs and HUVECs) at different concentrations
of IL-15 (0, 10, 50, 200, 1,000 nM) at different time points (0, 12, 24, 48 h). B. hRMECs and HUVECs were treated with 25 nM glucose (HG) and 200 nM IL-15, alone or in combination. The CCK8 assay was conducted
to detect the cell proliferation rate of vascular endothelial cells cultured for 0, 12, 24, and 48 h. C. EdU staining was used to assess cell proliferation ability. D. The cell wound-healing assay was used to detect cell migration ability. E. The angiogenesis assay was used to detect tubule formation ability. F. The mRNA expression levels of STAT1, STAT5, and EFNA1 were detected by quantitative real-time PCR. G. The protein levels of p-STAT1, STAT1, p-STAT5, STAT5, and EFNA1 were detected by western blot. *p < 0.05, **p < 0.01, ***p < 0.001 versus Con. #p < 0.05, ##p < 0.01, ###p < 0.001 versus HG. n = 3. Statistical significance was determined by using one-way analysis of variance for more than two
groups. Subsequently, Dunnett’s post hoc tests were conducted. p < 0.05 was considered significant.
