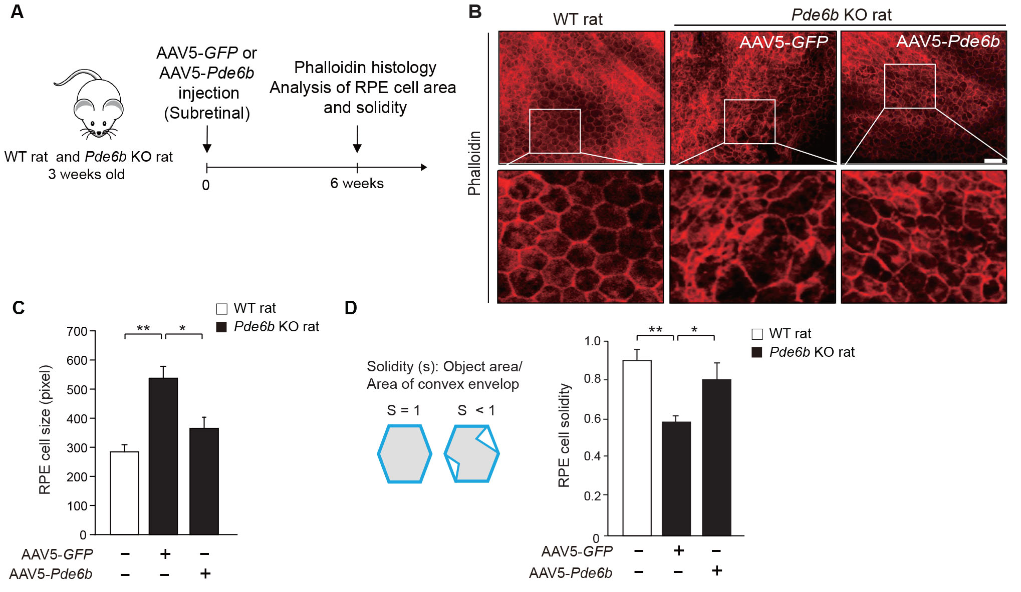
Figure 6. AAV5-Pde6b treatment preserved retinal pigment epithelial barrier function in Pde6b knockout rats. A: Experimental scheme. B: Representative image of Phalloidin-stained retinal pigment epithelium (RPE) cells (n=4 for each group). Boxed areas on the
top panels were shown at a higher magnification on the bottom panel. Scale bar, 50 μM. C, D: Quantification of individual RPE cell parameters: RPE cell size (C) and RPE cell solidity (D). Error bars, mean ± SEM, *p<0.05, **p<0.01, ANOVA with Student–Newman–Keuls post hoc analysis.
