Figure 4 of Jiao, Mol Vis 2020; 26:679-690.


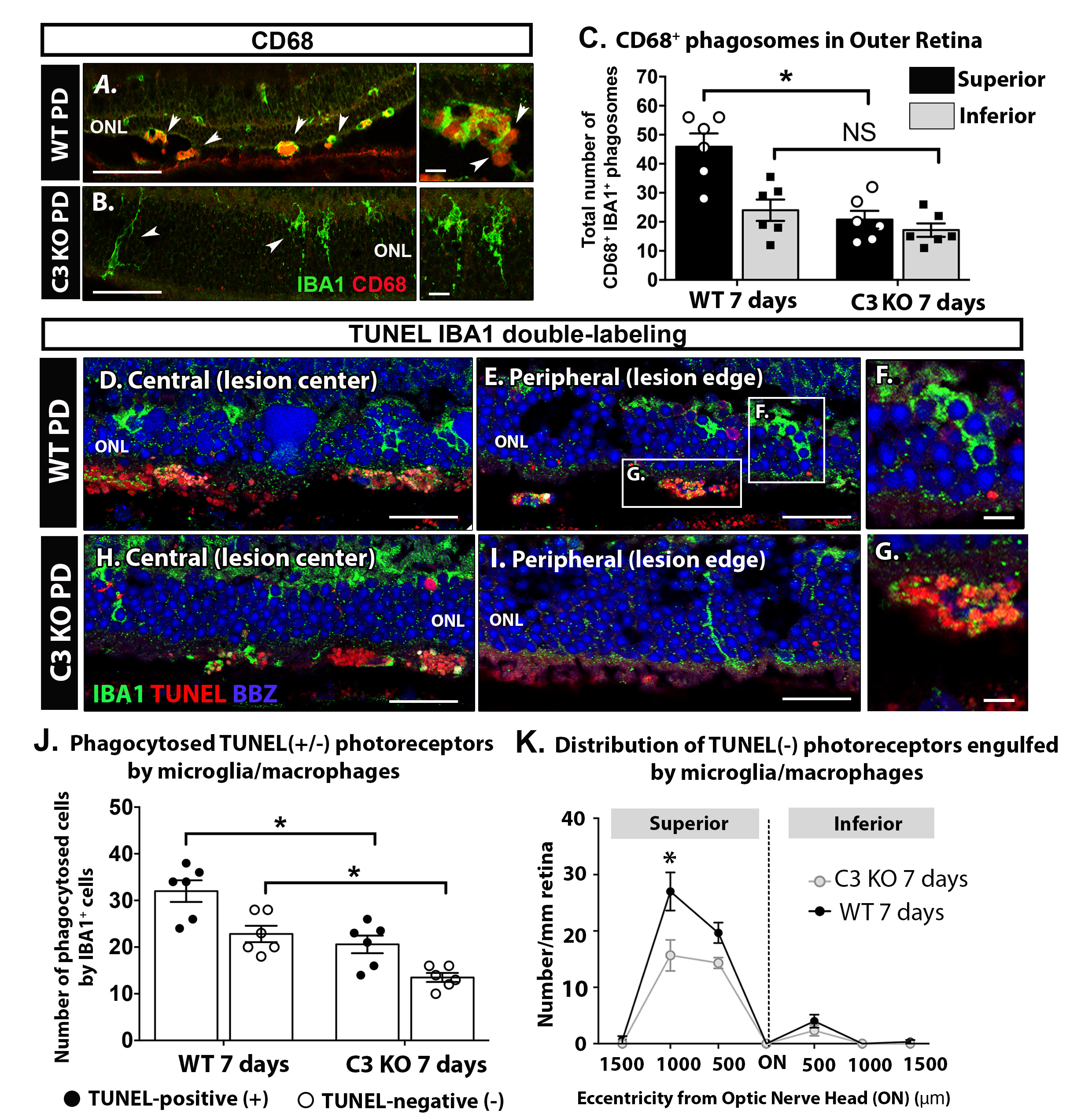
Figure 4. Change in phagocytosis-related properties by macrophages of the outer retina in C3 KO mice after 7 days of PD. A, B: Representative vertical sections immunolabeled for CD68/macrosialin (red) and IBA1 (green) to observe outer retinal macrophages in wild-type (WT) (A) and C3 knockout (KO) (B) mice after 7 days of PD. C: Quantification of CD68-positive/IBA1-positive cells in the outer retina on vertical sections indicates a statistically significant reduction in these cells in the C3 KO mice compared to the WT mice (p<0.05) following PD. DI: Representative immunolabeling for terminal deoxynucleotidyl transferase dUTP nick end labeling (TUNEL) (red) and IBA1 (green) to observe changes in the engulfment of TUNEL-positive and -negative photoreceptors between the WT (D-G) and C3 KO mice (H-I). Both appeared to be similar in the WT (D) and C3 KO ( H) groups at the central region of the superior retina which was the lesion center (500 μm eccentricity). In the C3 KO mice (I), the engulfment of TUNEL-positive and -negative photoreceptors were observed less frequently at the peripheral region of the superior retina which was the lesion edge (1,000 μm eccentricity) compared to the WT mice (E, F, and G). J: Quantification of TUNEL-positive/IBA1-positive (black) or TUNEL-negative/IBA1-positive (white) cells in the outer retina show that both groups are significantly smaller in the C3 KO cohort compared to the WT cohort (p<0.05) after 7 days of PD. K: Counts of TUNEL-negative/IBA1-positive cells in 500 μm increments across the vertical meridian reveal a peak in the engulfment of TUNEL-negative photoreceptors at 1,000 μm eccentricity in the WT mice, which is significantly lower in the C3 KO cohort (p<0.05). Statistical significance was determined via two-way analysis of variance (ANOVA) with multiple comparisons (n = 5–6 per group/time point; asterisks denote p<0.05). Scale bars represent 50 μm (A, B, D, E, H, I) and 10 μm (F and G). ONL, outer nuclear layer; ON, optic nerve head; PD, photo-oxidative damage. Panel A, E and G are adapted from [42].