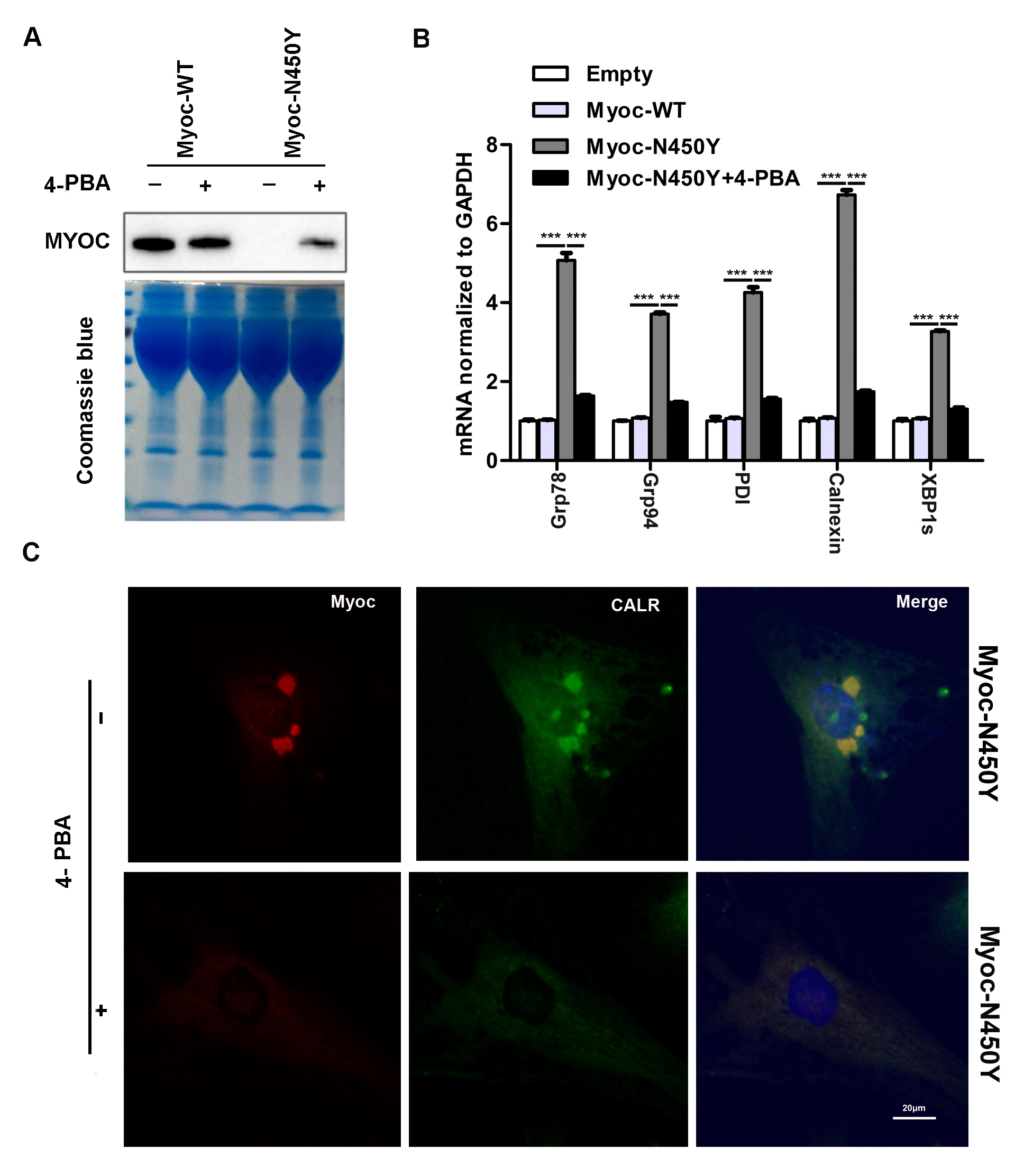
Figure 4. Effect of PBA on MYOC secretion and localization. A: Secretion of myocilin was determined with western blotting. B: Endoplasmic reticulum (ER) stress–associated molecules were evaluated with quantitative real-time PCR (qRT-PCR). ***p<0.001.
C: Colocalization of Myoc-N450Y with ER marker CALR was detected with immunofluorescence. Data were quantified from three independent
experiments (n = 3).
