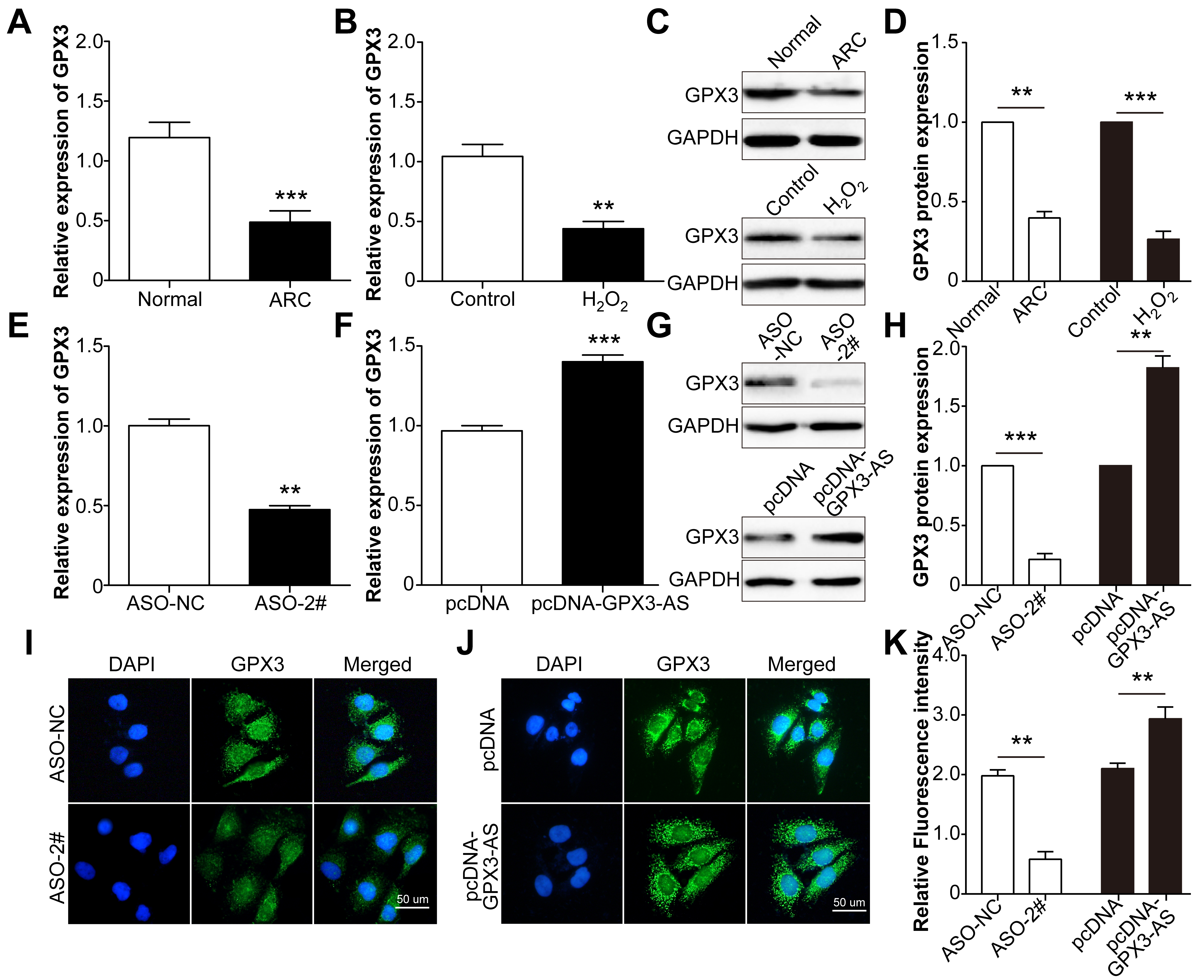
Figure 5. Glutathione peroxidase 3–antisense (GPX3-AS) upregulates GPX3 expression. A: GPX3 mRNA levels in the anterior lens capsules of the normal and age-related cataract (ARC) groups were detected by quantitative
real-time PCR (qRT-PCR). ***p<0.001 versus normal group. B: SRA01/04 cells were treated with H2O2 for 24 h, and GPX3 mRNA levels were detected by qRT-PCR. **p<0.01 versus control group. C, D: GPX protein levels were detected in normal donors and ARC patients (upper lines) and control and H2O2-exposed SRA01/04 cells (lower lines). ***p<0.001 versus normal group. **p<0.01 versus control group. G, H: GPX protein levels were detected in AS oligo (ASO)-NC-transfected and ASO-#2-transfected SRA01/04 cells (upper lines) and
pcDNA-transfected and pcDNA-GPX3-AS-transfected SRA01/04 cells (lower lines). ***p<0.001 versus ASO-NC group. **p<0.01 versus
pcDNA group. SRA01/04 cells were transfected with ASO-NC, ASO, pcDNA, or pcDNA-GPX3-AS for 48 h, and qRT-PCR (E, F) and immunofluorescence (I, J, K) were conducted to detect GPX3 mRNA and protein levels, respectively. (C) **p<0.01 versus ASO-NC group. (D) ***p<0.001 versus pcDNA group. (K) **p<0.01 versus ASO-NC or pcDNA group. Scale bar = 50 μm. n = 5 per group.
