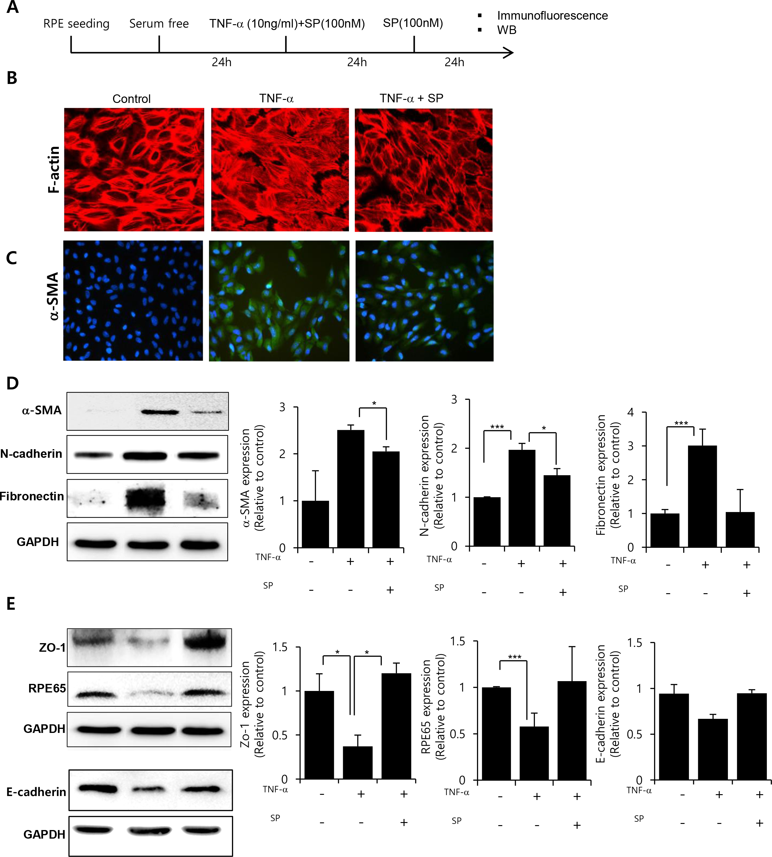
Figure 4. SP blocks TNF-α-induced transdifferentiation of RPE in vitro. A: Experimental schedule for tumor necrosis factor-alpha (TNF-α) and substance P (SP) treatment in ARPE-19 cells in vitro.
After serum starvation for 24 h, TNF-α (10 ng/ml) was added to the ARPE-19 cells with SP (100 nM), and 24 h later, the SP
treatment was repeated. B,C: Cytoskeleton rearrangement in the RPE was observed with immunofluorescence staining for F-actin and alpha smooth muscle
actin (α-SMA). Scale bar: 100 μm. D: Analysis of the mesenchymal characteristics of α-SMA and N-cadherin was performed with western blotting and quantified relatively.
E: RPE65, ZO-1 and E-cadherin, RPE characteristics were examined with western blotting. All experiments were performed in triplicate.
*p<0.05; ***p<0.001.
