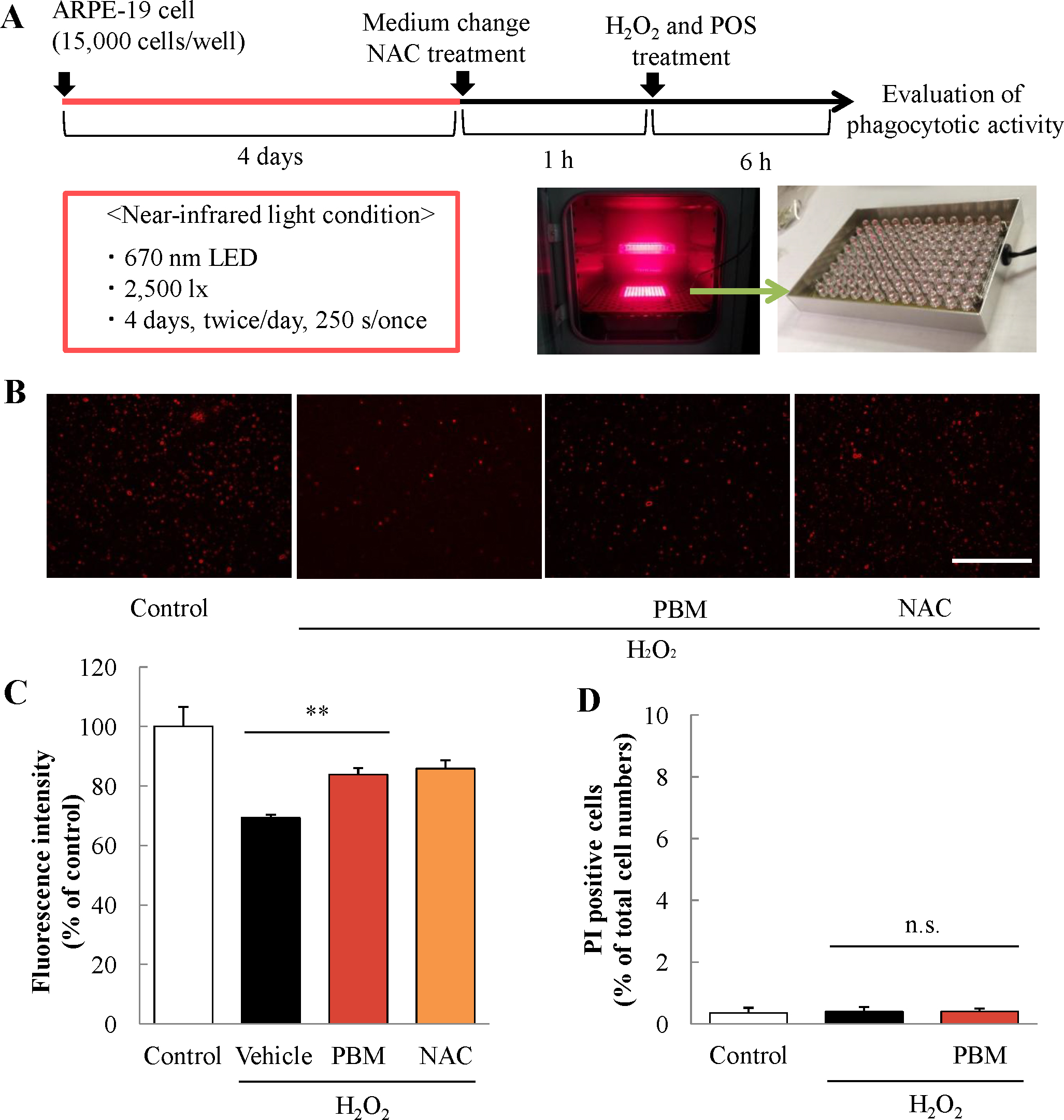
Figure 1. Photobiomodulation enhanced the phagocytic activity in oxidative stress. A: ARPE-19 cells were seeded at a density of 15,000 cells/well and incubated for 4 day. During this period, they were irradiated
with near-infrared light. After 4 day, the medium was changed and H2O2 and POS were added to the cells. Subsequently, images were collected using a fluorescence microscope. B: Oxidative stress reduced the phagocytic activity and photobiomodulation improved the phagocytic activity induced by oxidative
stress. NAC used as positive controls also improved phagocytosis. Scale bar=500 μm. C: Quantification of fluorescence intensity was calculated as described in the Methods section. The data are expressed as means
± SEM (n=6) **p<0.01 versus the H2O2 only group. PBM: photobiomodulation; NAC: N-acetylcysteine.
