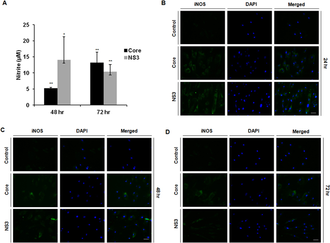
Figure 5. Conjunctival fibroblasts induced nitric oxide production via inducible nitric oxide synthase. Human conjunctival fibroblasts
were exposed to 20 ng/ml of core and NS3 proteins. Nitrite was measured with the Griess assay. Immunofluorescence was performed
for inducible nitric oxide synthase (iNOS). A: Core and NS3 protein-exposed cells synthesized nitric oxide (NO) at 48 and 72 h. Data are represented as mean ± standard
error of the mean (SEM) over the untreated control group. *p<0.05, **p<0.01. B–D: iNOS protein fluorescent intensities were comparatively high in the core and NS3-treated cells at 24, 48, and 72 h. Data
are representative of three independent experiments. Scale bar=50 μm.
