Figure 3 of Boulling, Mol Vis 2013; 19:1779-1794.


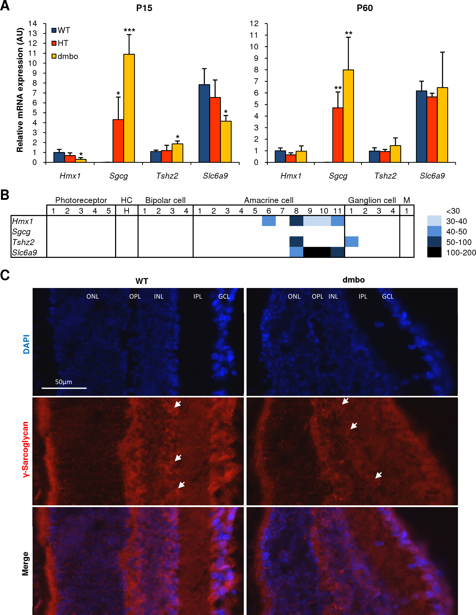
Figure 3. Characterization of Sgcg, Tshz2, and Slc6a9 expression. A: Quantitative reverse transcription polymerase chain reaction (qPCR) analysis of Sgcg, Tshz2, and Slc6a9 expression in wild type (WT), heterozygous (HT), and dmbo whole retina at P15 and P60. The significance of the differences between the WT and HT or dmbo mean mRNA expression levels were determined by three independent experiments done in triplicate. All qPCR efficiencies were above 1.96 with a Pearson’s r above 0.99. The mRNA levels are expressed as a ratio of the H6 homeobox family 1 (Hmx1) WT level, in P15 and P60 experiments, independently. Bars, SD; *p<0.01, **p<0.05, ***p<0.001. AU, arbitrary units. B: Heatmap representation of Hmx1, Sgcg, Tshz2, and Slc6a9 expression in the different cell types of the mouse retina according to the gene expression profile database [22]. C: Immunostaining of γ-Sarcoglycan in the WT and dmbo retina at P15. White arrows indicate an accumulation of γ-Sarcoglycan at the border delimitating the INL and the IPL. DAPI, 4',6-diamidino-2-phenylindole dihydrochloride staining; Merge, overlap between DAPI and γ-SG immunostaining. ONL, Outer nuclear layer; OPL, Outer plexiformlayer; INL, Inner nuclear layer; IPL, Inner plexiform layer; GCL, Ganglion cell layer.