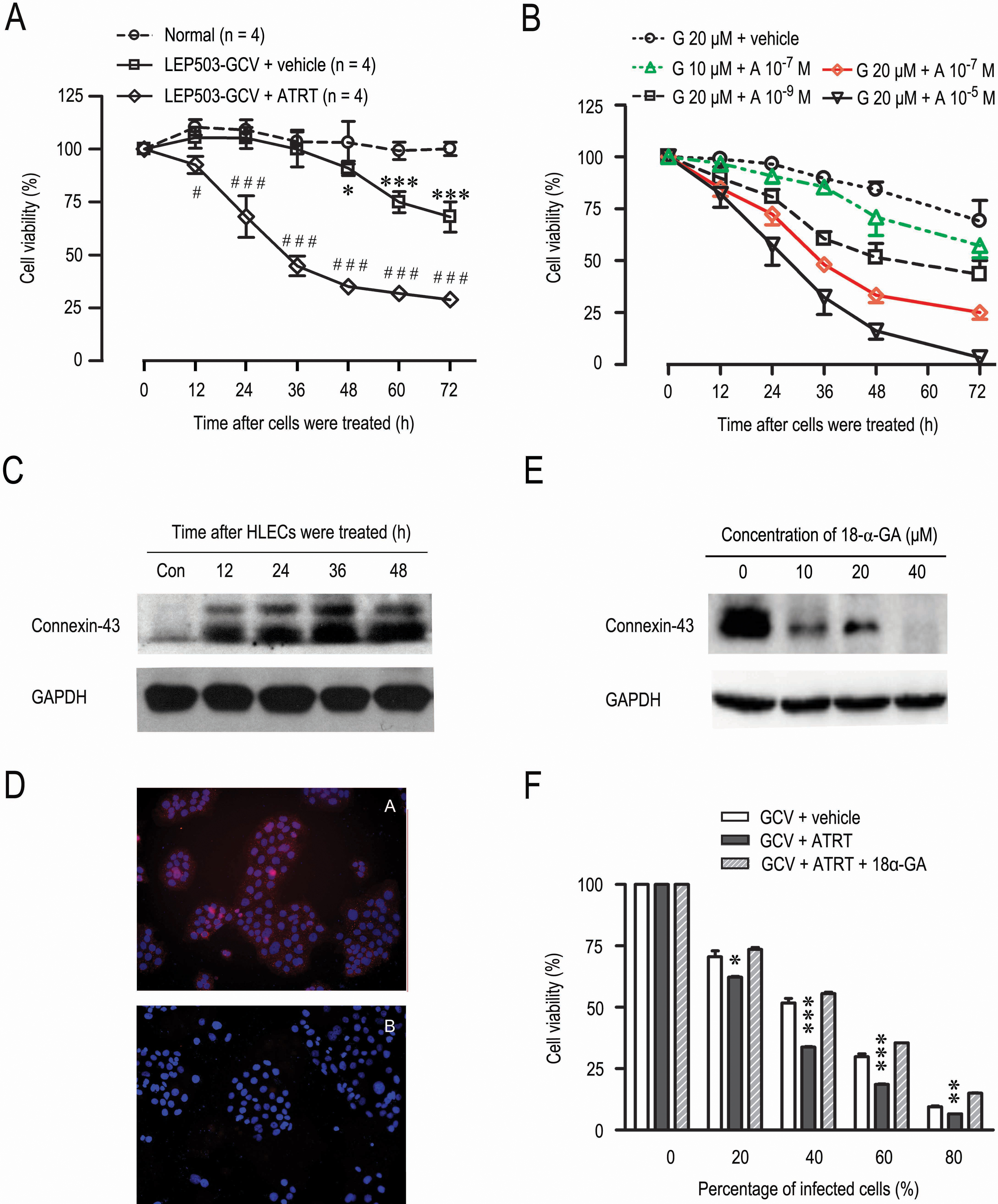
Figure 4. Cytotoxic effects of a
combined treatment of lenti-LEP503-HSV-tk/GCV system and
ATRA on HLECs. A: The time-effect curves of the lenti-LEP503-HSV-tk/GCV
system combined with ATRA or vehicle treatment on HLECs with the
CCK-8 assay (n=4). LEP503-GCV, lenti-LEP503-HSV-tk/GCV
+ vehicle treatment; LEP503-GCV + ATRT, lenti-LEP503-HSV-tk/GCV
+ ATRT treatment. B: Dose-dependent analysis of the
cytotoxicity of lenti-LEP503-HSV-tk/GCV system combined
with ATRA treatment on HLECs with the MTT assay (n=5). C:
The expression of Cx43 in HLECs treated by lenti-LEP503-HSV-tk/GCV
system combined with ATRA for 72 h with western blotting assay.
GAPDH was used as the loading control. D: Immunostaining
for Cx43 (red) in HLECs at 72 h after being treated by lenti-LEP503-HSV-tk/GCV
system combined with ATRA (top) or with vehicle (bottom). Blue,
DAPI staining. E: The expression of Cx43 in HLECs at 72
h after being exposed to 18-α-GA by western blotting assay.
GAPDH was used as the loading control. F: Co-culture
experiments to evaluate bystander killing and the inhibitory
effects of 18-α-GA (40 μM) on the bystander effect in different
proportions cells infected by lenti-LEP503-HSV-tk/GCV
system with CCK-8 assay (n=3). * p<0.05, ** p<0.01 and ***
p<0.001, compared with normal control; #
p<0.05 and # # # p<0.001, compared with LEP503-GCV
group.
