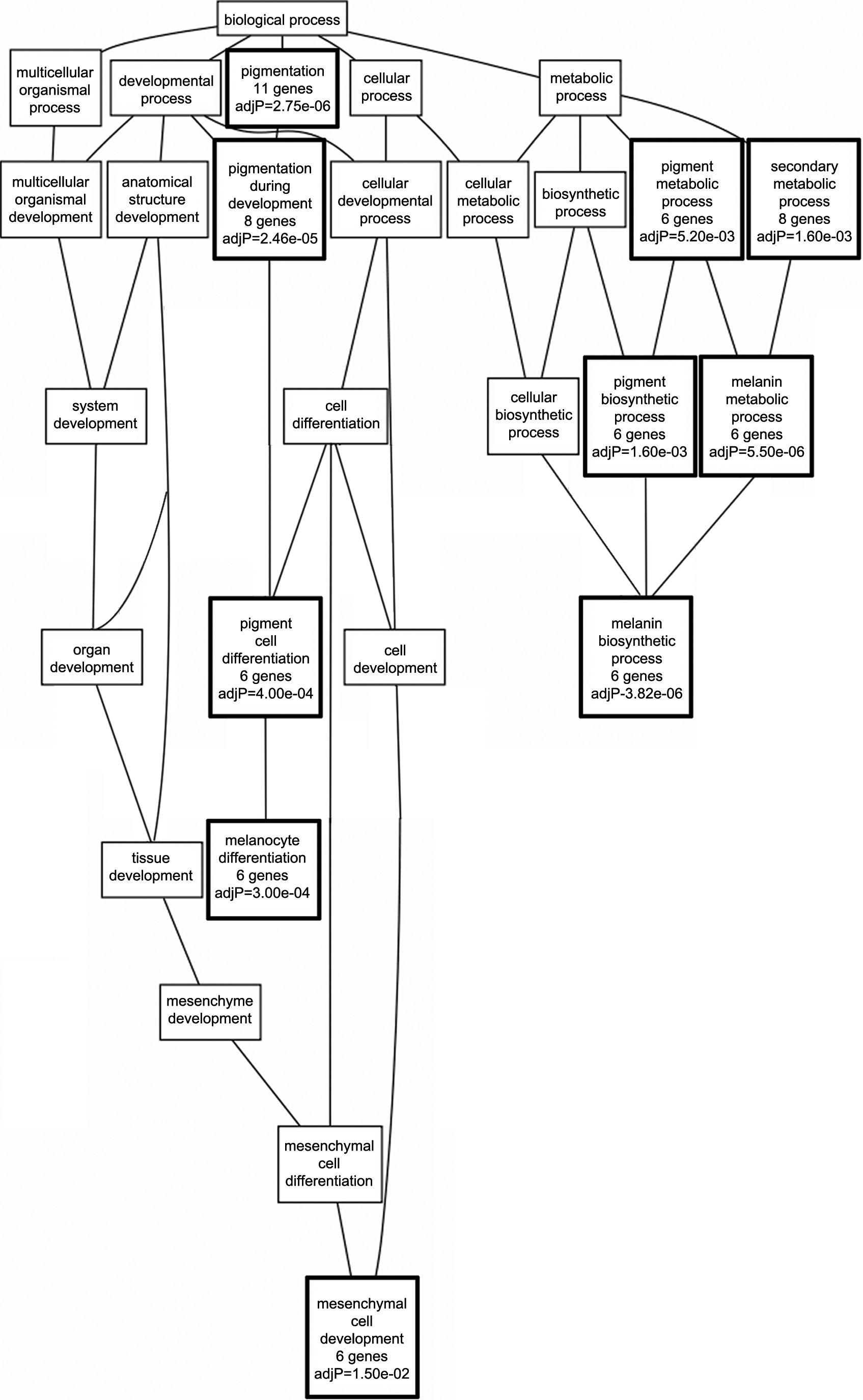
Figure 3. Genetic associations with
wildtype Tyrp1. In BXD RI mice with wildtype Tyrp1,
GO enrichment analysis illustrates that the majority of biologic
processes to which transcripts correlated with Tyrp1
expression belong include pigmentation, melanin metabolic
process, pigment biosynthetic process, melanocyte
differentiation and mesenchymal cell development. GO categories
reaching statistical significance are indicated with a bold
outline and adjusted p values.
