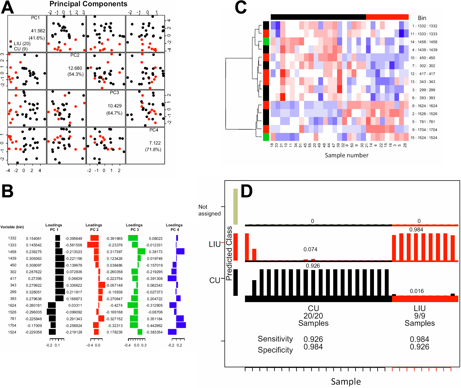
Figure 4. Multivariate variable selection
of NMR spectra of vitreous from lens-induced uveitis and chronic
uveitis patients. A: PCA analysis of LIU versus chronic uveitis
following GA selection of NMR spectral bins which best discriminated
between the conditions. 833 solutions were found in 2,199 search cycles
matched with the corresponding spectra. B: Forward selection
procedure using the 15 most frequent bins. The overall accuracy is
shown in the vertical axis and the ranked bins in the horizontal axis. C:
The best model containing the 15 most frequent bins generated by the
forward selection procedure. Bins are drawn in the vertical axis
whereas samples in the horizontal axis. Color means bin intensity.
Hierarchical clustering from bins is shown for illustrative purposes. D:
Prediction of class (disease) membership based on the best model. All
samples were allocatable to one of the two classes and prediction of
class membership could be made with sensitivity and specificity of over
90%.
